Unser Vorstand

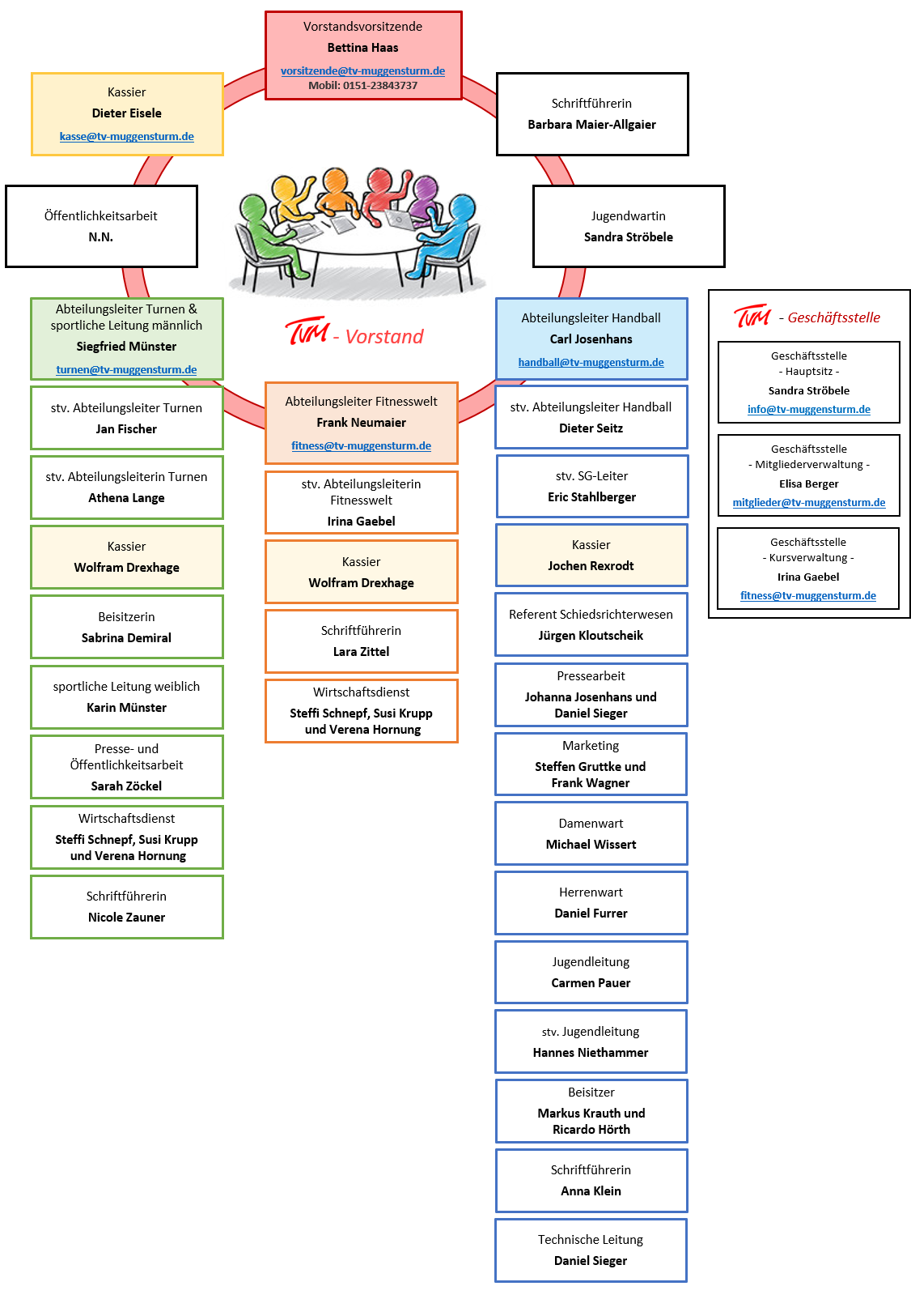
Auf dieser Seite finden Sie unser Vereinsorganigramm. Es stellt die verschiedenen Abteilungen, Verantwortungsbereiche und Ansprechpartner innerhalb unseres Vereins dar und gibt damit einen guten Überblick über die Struktur des Vereins. 

Von der Vorstandsvorsitzenden Bettina Haas über die Abteilungsleiter der verschiedenen Sportarten bis hin zu den verantwortlichen Personen für Finanzen, Öffentlichkeitsarbeit und unsere Geschäftsstelle – hier finden Sie alle wichtigen Kontaktpersonen auf einen Blick. Unsere engagierten Ehrenamtlichen sorgen dafür, dass der Turnverein Muggensturm ein lebendiger Ort für Sport, Gemeinschaft und Freizeitgestaltung bleibt. 

TVM Organigramm
Organigramm TVM

Vorstandsvorsitzende

Bettina Haas

Vorsitzende@tv-muggensturm.de
Mobil: 0151-23843737

Kaum fünf Jahre nachdem ich mit meiner jungen Familie nach Muggensturm gezogen war, hatte ich meinen ersten „Job“ in der Verwaltung im Wirtschaftsdienst. Es folgten einige Jahr als Abteilungsleiterin Turnen und heute bin ich die Vorsitzende des Gesamtvereins. Das war so nicht geplant, aber ich engagiere mich gerne ehrenamtlich in einer Gesellschaft, in der ich mich wohl fühle. Die Arbeit im Team macht mir vor allem deswegen Spaß, weil ich sehe, wie generationsübergreifend Freundschaften geschlossen werden und der Sport und die Halle durchaus eine zweite Heimat für unsere vielen Mitglieder sind.

Abteilungsleiter Handball

Carl Josenhans

Stellvertreter Dieter Seitz

Ich engagiere mich gerne ehrenamtlich in einer Gesellschaft, in der ich mich wohlfühle. Die Arbeit im Team macht mir besonders viel Spaß.

Abteilungsleiter Fitnesswelt

Frank Neumeier

Stellvertreterin Irina Gaebel

Nach einem kurzen Intermezzo im Grundschulalter, bei den Turnern des TVM dauerte es einige Jahre bis ich wieder aktiv bei den Faustballern des TVM einstieg, und hier auch die Abteilungsleitung übernahm. Seit der Neustrukturierung des TVM im Jahr 2018 bin ich ehrenamtlich als Abteilungsleiter der neugeschaffenen Abteilung Fitnesswelt tätig, hier wollen wir im Team der Abteilungsleitung unser vielfältiges Angebot an Sportmöglichkeiten erhalten und nach Möglichkeit auch ausbauen. Dabei macht mir die Arbeit in der Gesellschaft unseres Teams besonders Spaß.

Abteilungsleitung Turnen

Siegfried Münster, Jan Fischer und Athena Lange

Seit 2018 ist die Leitung der Abteilung Turnen ein Dreiergespann. Das Verteilen der Aufgaben der Abteilungsleitung auf mehreren Schultern hat sich in den letzten Jahren bewährt: Jeder ist mit viel Engagement und Freude dabei, und weil wir zu dritt sind, lässt sich alles sehr gut mit Beruf und Familie vereinbaren. So macht Ehrenamt Spaß!

Kassier

Dieter Eisele

Der TV Muggensturm hat ein tolles Angebot, von dem ich mein ganzes Leben profitiert habe, also versuche ich über mein ehrenamtliches Engagement dem Verein und seinen Mitgliedern wieder etwas zurück zu geben.

Schriftführerin

Barbara Maier-Allgeier

Durch meine Tochter, die im TV Muggensturm aktiv ist bin auch ich mit dem Verein in Kontakt gekommen. Die großartigen Angebote und das Engagement der Mitwirkenden haben mich überzeugt mich diesem Elan anzuschließen.
 

Jugendwartin

Sandra Ströbele

Ich bin schon seit ich denken kann in Vereinen unterwegs. Meinen erstenTrainerschein habe ich bereits mit 17 gemacht und stehe auch heute noch gerne in der Turnhalle.

Wegen meiner drei Kinder ist mir ein gut funktionierender Verein sehr wichtig und mit dem TVM konnte ich als „Zugezogene“ ein neues Zuhause finden.
Seit 2016 bin ich im Vorstand als Jugendvertreterin dabei und 2019 habe ich zusätzlich einen der Posten der Geschäftsstelle übernommen.